創澤機器人
CHUANGZE ROBOT
當前位置:首頁 > 新聞資訊 > 人工智能應用 > 如何用deepseek寫產品比對方案, 華為 Pura70與華為 Mate70, 哪一款更適合我

如何用deepseek寫產品比對方案, 華為 Pura70與華為 Mate70, 哪一款更適合我

來源:覺醒學院xAI流量坊     編輯:創澤   時間:2025/3/15   主題:其他 [加盟]

如果你在糾結某些產品,不知道如何購買的時候,你可以讓deepseek來給你建議。

我想買部新手機, 華為 Pura70與華為 Mate70, 哪一款更適合我?

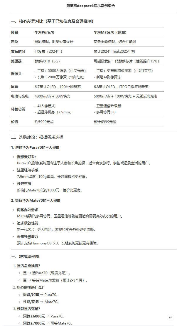
好的, 用戶現在想買一部新手機。正在華為Pura70和華為Mate70之間猶豫 需 要我的建議。 首 先 我需要了解這兩款 手機的具體信息 包 括它們的發布時間 配置、 價 格 功 能待點以及用戶可能的需求點。

根據之前的對活, 用 戶可能是一個需要向老板彙報數據的人, 可 能更關注手機的辦公性能、多 任務處理能力、 電池續航 等。但 用戶也可能有其他需求 比 如拍照、遊 戲 外 觀設計等 因 此 我需要多麵分析這兩款手機的各個方麵 幫 助用 戶 做出適合自己的選擇。

首先 我需要確認華為Pura70和Mate70的具體參數 由於Mate70”目前尚未發布 (截至2024年10月) , 可 能用戶指 的 是Mate60或者即將發布的型號?需 要明確是否存在Mate70, 或 者是否是筆誤,假 設用戶指的是已發布的Pura70和 即將發布的Mate70,我需要基於已有的信息和合理推測進行比較,

華為Pura係列通常注重煤影和設計, 而 Mate係列則更偏向南務和綜合性能, 比 如, Pura係列可能在提像頭配置,拍照功 能 上有優勢,而 Mate係列可能在處理器性能、 電 池航、 商 務功能 (如安全加密、 多 屏協同) 等 方麵更強,

接下來, 我 需要收集這兩款手機的已知信息:

1. **華為Pura70* :

-發布時間: 2024年 (假設)

-處理器: 麒芯片 (具體型號需確認)

-攝像頭: G 像索主攝 超 廣角 長 集等

-屏幕: G 局新率OLED

-電池: 容 星及快充技術

-其他特點: 輕薄設計 A煤聯功能

2.**華為Mate70* (假設) :

-預計發布時間: 2024年底或2025年

處理器: 可能新一代麟芯片

-猥像頭: 可能更G配晉或新功能

屏 幕: 更 大尺寸,更 G分辨率

-電 池: 更 大容量, 重 先進快充

-其 他特點: 商 務功能塔強、多設備協同優化

由於Mate70尚未發布,很多信息需要推測, 因此 在 比較時需要指出這些不確定性,並建議用戶如果時間允許,可 以等 待Mate70發布後再做決定。

另外, 用 戶的具體需求至關重要, 如 果用戶注重拍照和時尚設計,Pura70可能更適合;如 果更看重綜合性能 商 務功能 或未來升級潛力, 等 待Mate70可能更好。 此 外,預算也是一個因素 新 發布的Mate70價格可能會更G。

需要提醒用戶考慮以下幾點:

-*使用場景**: 日常使用、 商務辦公 遊 戲娛樂、 操聯等。

- “預算 *: 兩款手機的價格差異。





如何用deepseek製定儲蓄方案,分析下我的支出結構, 我想多存點錢, 應該怎麼辦

把你的收入和支持明細從銀行卡裏麵導出來,然後發給deepseek,讓他幫你製定一個儲蓄計劃,提出具體的建議,如減少不必要的支出、 優化投資結構、 設定偏苗目標等, 幫助用廣實現多存錢的目標

如何用 deepseek 製定飲食建議,近期身體不舒服提供一個飲食建議

如果近期身體不舒服,去看了醫生,然後讓 deepseek 給你 提供一個飲食建議,建議用戶道病醫生的治療建議。同時在飲食上進行相應的調推,以輔助治療和促進康複

如何用 deepseek 製定旅遊攻略,抵達時間+入駐酒店名稱+離開時間+離開方式+行程要求

根據下麵的公式來: 抵達時間+入駐酒店名稱+離開時間+離開方式+行程要求(出行方式、行程要求等),行程不要安排那麼緊,我是個吃貨,很喜歡吃東西

如何用deepseek寫演講稿/講話稿,女兒明天要結婚,講5分鍾話

恭喜你女兒即將步入婚姻的殿堂! 作為父親或母親,在婚禮上講話是一個非常重要的時刻,你的話語不僅會感動新人, 也會讓在場的親朋好友感受到你對女兒的愛與祝福

DeepSeek大模型賦能G校教學和科研,在文獻檢索、數據分析、實驗設計等方麵提升效率

DeepSeek等AI工具在文獻檢索、數據分析、實驗設計等方麵提升效率;AI工具能夠生成G質量的學術內容,優化論文結構和語言表達;促進學科交叉創新

實用DeepSeek賦能家庭教育,在各學科學習中的應用,在情感教育與親子溝通中的應用

DeepSeek在家庭教育中的應用;DeepSeek的G級功能與應用場景;DeepSeek在各學科學習中的應用;DeepSeek在情感教育與親子溝通中的應用與未來技能培養

麵向工程審計行業的DeepSeek大模型應用指南V1,核心應用場景,應用建議

核心應用場景有法條自動檢索:解析複雜法規,匹配審計問題並提供合規依據;持續完善工程審計L域知識庫(政策、案例、數據);結合提示詞模型反複調整問題,提升結果準確性

我們該如何看待DeepSeek_what_how_why and next,AI變為全民生產力,推動社會生產效率變革

DeepSeek推動AI從“精英工具”變為“全民生產力”,可能引發新一輪技術革命,降低AI使用門檻,推動社會生產效率變革,構建標準化接口與數據生態,降低開發門檻

2025DeepSeek爆火詳細報告,低價與免費策略,技術創新,智能體爆發

低價API和免費使用吸引大量用戶,市場份額快速擴張;G效訓練架構(如“螢火”集群)、專家模型架構、DualPipe算法等突破;智能體爆發:各行業應用生態繁榮,如醫療、金融、內容創作等

DeepSeek從入門到精通幹貨 7大場景+50大案例+全套提示詞,在日常生活、家庭教育、職場工作、創業經營、自媒體創作等多個場景中發揮重要作用

日常生活中可用於寫演講稿,製定旅遊攻略等;職場中能整理會議紀要,寫代碼,做數據分析等;自媒體人可用其寫脫口秀段子,詩歌等,DeepSeek可進行個股分析,板塊投資分析,市場行情分析,還能輔助構建量化交易模型

詳解DeepSeek:模型訓練,優化及數據處理的技術精髓,采用MLA多層注意力架構,推理速度提升3倍

DeepSeek采用MLA多層注意力架構,改進了傳統多頭注意力(MHA)機製,單卡就能支持千億參數模型部署,推理速度提升3倍以上,通過FP8量化技術壓縮訓練能耗70%

DeepSeek中小學生使用手冊,提問的十大原則,個性化閱讀推薦

給出了中小學生和家長向DeepSeek提問的十大原則,能讓DeepSeek快速抓住重點,DeepSeek能進行個性化閱讀推薦,激發了學生的閱讀興趣,涵蓋了中小學生學習和成長的各個關鍵L域
資料獲取
人工智能應用
== 資訊 ==
如何用deepseek寫產品比對方案,
如何用deepseek製定儲蓄方案,分析
如何用 deepseek 製定飲食建議,
如何用 deepseek 製定旅遊攻略,
如何用deepseek寫演講稿/講話稿,
DeepSeek大模型賦能G校教學和科研
實用DeepSeek賦能家庭教育,在各學
麵向工程審計行業的DeepSeek大模型
我們該如何看待DeepSeek_what
2025DeepSeek爆火詳細報告,低
DeepSeek從入門到精通幹貨 7大場
詳解DeepSeek:模型訓練,優化及數
DeepSeek中小學生使用手冊,提問的
DeepSeek 7天指導手冊(從入門到
Deepseek1小時快速入門教程(適合
== 機器人推薦 ==
迎賓講解服務機器人

服務機器人(迎賓、講解、導診...)

智能消毒機器人

智能消毒機器人

機器人開發平台

機器人開發平台


機器人底盤 Disinfection Robot 消毒機器人  講解機器人  迎賓機器人  移動機器人底盤  商用機器人  智能垃圾站  智能服務機器人  大屏機器人  霧化消毒機器人  紫外線消毒機器人  消毒機器人價格  展廳機器人  服務機器人底盤  核酸采樣機器人  智能配送機器人  導覽機器人 
版權所有 必威主頁 中國運營中心:北京 清華科技園九號樓5層 中國生產中心:山東日照太原路71號
銷售1:4006-935-088 銷售2:4006-937-088 客服電話: 4008-128-728

Baidu
map