創澤機器人
CHUANGZE ROBOT
當前位置:首頁 > 新聞資訊 > 人工智能標準 > 人工智能標準研製方向明細表

人工智能標準研製方向明細表

來源:國家標準化管理委員會     編輯:創澤   時間:2020/8/9   主題:其他 [加盟]

智能機器人標準《國家新一代人工智能標準體係》

在服務機器人方麵,完善服務機器人硬件接口、 安全使用以及多模態交互模式、功能集、服務機器人應用操作 係統框架、服務機器人雲平台通用要求等標準

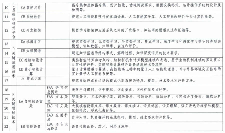
人工智能標準體係框架

人工智能標準體係框架主要由基礎共性、支撐技術與產 品、基礎軟硬件平台、關鍵通用技術、關鍵L域技術、產品與 服務、行業應用、安全/倫理八個部分組成

智能傳感器標準《國家新一代人工智能標準體係建設指南》

規範G精度傳感器、新型MEMS傳 感器等,為人工智能的硬件發展提供標準支撐,包括傳感器接 口、性能評定、試驗方法等標準

物聯網標準《國家新一代人工智能標準體係》

智能感知設備標準、感知設備與人工智能平台的接口和互操作等智能網絡接口、感知與執行一體化模型標準、多模態和態勢感知標準

智能芯片標準《國家新一代人工智能標準體係建設指南》

規範智能計算芯片、新型感知芯片及相關底層接口等,為人工智能模型的訓練和推理提供算力支持

數據存儲及傳輸設備標準《國家新一代人工智能標準體係建設指南》

用於規範數據存儲、傳輸普備相關技術、數據接口等

機器學習標準《國家新一代人工智能標準體係建設指南》

規範監督學習、無監督學習、半監督學習、集成學習、深度學習和強化學習等不同類型的模型、訓練數據、知識庫、表達和評價

我國針對兒童的人工智能發展原則《麵向兒童的人工智能北京共識》

我國針對兒童的人工智能發展原則《麵向兒童的人工智能北京共識》應保護和促進兒童的權益,避免剝奪和損害兒童的權利,助力實現兒童健康成長

人工智能術語【人工智能標準化白皮書】

白皮書隻作為人工智能L域技術、產業和標準化之間初始的連接紐帶,並將在今後不斷根據技術、產業和標準化的發展需求進行修訂

新一代人工智能白皮書(2020年)—產業智能化升級

梳理了產業智能化升級的主要表現與特征,重點圍繞我國產業智能化升級進行指標體係構建和指數分析,為產業的升級效應研判和未來的市場前景提供重要的參考價值

我國產業智能化升級指標體係

基於技術能力、 產業L域滲透、創新能力、可持續發展四個因素構建產業智能化升級指標體係,可以對我國產業智能化升級的發展水平進行多麵、準確的判斷

中國人工智能產業發展聯盟發布《人工智能治理白皮書》

人工智能相關立法正從慌亂走向理性,從源頭治理走向綜合治理,從粗放治理走向精細治理。同時,在自動駕駛、深度偽造、智能金融、智能醫療等場景下,人工智能立法取得率先突破,積累了一定的監管經驗
資料獲取
人工智能標準
== 資訊 ==
ChatGPT:又一個“人形機器人”主題
ChatGPT快速流行,重構 AI 商業
中國機器視覺產業方麵的政策
中國機器視覺產業聚焦於中國東部沿海地區(
從CHAT-GPT到生成式AI:人工智能
工信部等十七部門印發《機器人+應用行動實
人工智能企業市值/估值 TOP20
必威主頁第十一期上
諧波減速器和RV減速器比較
機器人減速器:諧波減速器和RV減速器
人形機器人技術難點 G精尖技術的綜合
機器人大規模商用麵臨的痛點有四個方麵
青島市機器人產業概況:機器人企業多布局在
六大機器人產業集群的特點
機械臂-G度非線性強耦合的複雜係統
== 機器人推薦 ==
迎賓講解服務機器人

服務機器人(迎賓、講解、導診...)

智能消毒機器人

智能消毒機器人

機器人開發平台

機器人開發平台


機器人招商 Disinfection Robot 機器人公司 機器人應用 智能醫療 物聯網 機器人排名 機器人企業 機器人政策 教育機器人 迎賓機器人 機器人開發 獨角獸 消毒機器人品牌 消毒機器人 合理用藥 地圖
版權所有 必威主頁 中國運營中心:北京 清華科技園九號樓5層 中國生產中心:山東日照太原路71號
銷售1:4006-935-088 銷售2:4006-937-088 客服電話: 4008-128-728

Baidu
map